聚氨酯包胶轮该怎么选品
选择聚氨酯包胶轮是一项需要综合考虑多个技术参数和应用场景的工作。小编将为您梳理一套系统性的选品方法,帮助您做出精准决策
第一步:核心要素分析(选品基石)
在开始挑选具体产品前,请务必明确以下四个核心要素:
负载与承重:这是首要条件。需要计算单个轮子所需承受的最大静态负载和动态冲击负载。务必留出安全余量(通常建议安全系数为1.2-1.5)。
使用环境与工况:
地面条件:光滑环氧地坪、水泥地、钢板、粗糙地面还是户外?
环境物质:是否接触油污、化学品、高温(>80℃)或低温(<-20℃)?
特殊环境:洁净室、食品加工区(需FDA认证)、防静电要求?
运行方式:
移动速度:低速搬运还是高速连续运行?
转向方式:是定向轮、万向轮,还是驱动轮?
冲击与振动:是否有频繁的颠簸或启动刹车冲击?
安装方式与尺寸:
轮芯(铁芯)类型:是否有标准接口(如螺纹杆、插杆、平板式)?需与现有设备匹配。
尺寸要求:轮径越大,推动越省力,越能克服障碍;轮宽越大,承载力和稳定性越好。
第二步:关键参数深度解析(聚氨酯特性选择)
聚氨酯的性能主要通过“硬度”和“弹性模量”来体现,这两者是选品的重中之重。
硬度(邵氏A):
高硬度(95A以上):耐磨性极佳,承重能力强,变形小,适合平整坚硬地面(如环氧地坪、钢板)上的重载高速设备。但减震性差,对地面平整度要求高。
中硬度(85A-95A):平衡之选。兼具良好的耐磨性、承载力和一定的弹性,适用于大多数工厂搬运场景。
低硬度(80A以下):弹性好,减震、静音效果出色,能有效保护精致地面(如木地板、大理石),但承载相对较低,耐磨性稍弱。
聚氨酯种类与性能:
聚酯型聚氨酯:主流选择。综合性能优异,耐磨、抗撕裂、耐油性好,适合大多数工业环境。
聚醚型聚氨酯:更耐水解、耐低温、耐霉菌,适合潮湿、户外或对耐水解要求高的环境,但耐磨和耐油性通常略逊于聚酯型。
特殊配方:如添加防静电剂、颜色稳定剂(抗黄变)、阻燃剂等,需按需选择。
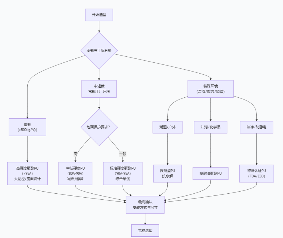
第三步:综合选型决策流程
您可以遵循以下流程图,快速定位适合您的产品类型:

第四步:供应商评估与质量甄别
确定了技术参数后,供应商的选择同样关键:
工艺与质控:
粘接工艺:核心是聚氨酯与金属铁芯的粘接强度。优先选择采用高温模压成型工艺的厂家,其粘接为化学键结合,远比“冷粘”(胶水粘接)牢固可靠,永不分层。
质控标准:询问是否有严格的硬度检测、动平衡测试、负载测试报告。
铁芯质量:
材质:优质钢芯,通常进行镀锌(五彩锌、镀白锌)或喷塑处理,防锈能力强。
结构:承重轮的轮辐应有加强筋设计。
轴承:根据承重和速度选择。重载可选滚柱轴承/精密球轴承;轻载可选滚针轴承/塑料轴承。询问轴承品牌和防护等级(如防尘盖)。
服务与专业度:
提供详细的产品目录和技术数据表。
能根据您的具体工况提供选型建议,而非单纯报价。
可提供样品测试。欢迎来希倍优参观洽谈!
避坑指南:常见选型错误
误区一:只认价格,忽视综合成本。劣质轮子磨损快、损坏率高,更换频繁,停机损失更大。
误区二:硬度越高越好。过硬会导致地面损伤、震动大、推动费力。
误区三:忽略安装细节。确认好轴承孔公差、安装空间(如脚轮回转半径)至关重要。
误区四:用普通轮替代特殊环境轮。在油污或潮湿环境使用普通轮,会急剧缩短寿命。







